- Falcon Finance expands USDf with fiat rails across LATAM, Turkey, MENA, Europe, and the United States.
- Users gain access to gold redemption and tokenized assets, boosting both real-world and on-chain liquidity.
- By 2026, a Real-World Asset engine will tokenize bonds and credit, powering new USDf-backed liquidity.
Falcon finance is expanding its USDf stablecointo the international markets. The protocol declared new fiat on- and off-ramp services in Latin America, Turkey, MENA, Europe, and the United States. This will enable users to deposit and withdraw USDf in their local currencies using these rails. The company also announced asset redemptions, such as gold and tokenized financial products, which are physical.
The particulars of this expansion are laid down in a new white paper. The document outlines the yield strategies, the integration of institutions, and the global adoption objectives of Falcon Finance. The main highlight of this plan is USDf, an overcollateralized synthetic dollar. The upgrades are meant to raise the real-world and on-chain liquidity.
The Falcon Finance Whitepaper has been updated.
— Falcon Finance 🦅🟠 at KBW🇰🇷 (@FalconStable) September 22, 2025
Here’s what you need to know about $FF and the protocol it powers:
Falcon Finance is a synthetic dollar protocol built for resilience and sustainable yield.
Yields come from diversified strategies: basis spreads, positive and… pic.twitter.com/woK8sHhfn1
Falcon Finance to Launch Fiat Rails in 2025
Falcon Finance will launch fiat rails in various regions in 2025. This measure permits direct conversion in and out of USDf and national currencies. Meanwhile, the UAE will provide physical redemption of gold to users. The protocol will accommodate tokenized U.S. T-bills, stablecoins, and cryptocurrencies.
However, Falcon Finance is to introduce a modular Real-World Asset engine by 2026. This system will utilize assets like corporate bonds and private credit. The products generated will create additional liquidity with the help of USDf. It is also intended to expand its gold recovery operations to new MENA hubs and Hong Kong. Institutional-grade funds will be associated with USDf.
Also Read: BitGo $90.3B IPO could reshape the future of institutional crypto
The roadmap is based on the recent successes. The circulation of the USD has already surpass a billion dollars. This achievement ranks USDf as one of the ten biggest stablecoins on Ethereum based on the market capitalization. However, Falcon Finance was the first to mint USDf against a tokenized Treasury fund in the United States. The mint had been confirmed with an overcollateralization ratio of 116 percent.
— Falcon Finance 🦅🟠 at KBW🇰🇷 (@FalconStable) July 29, 2025
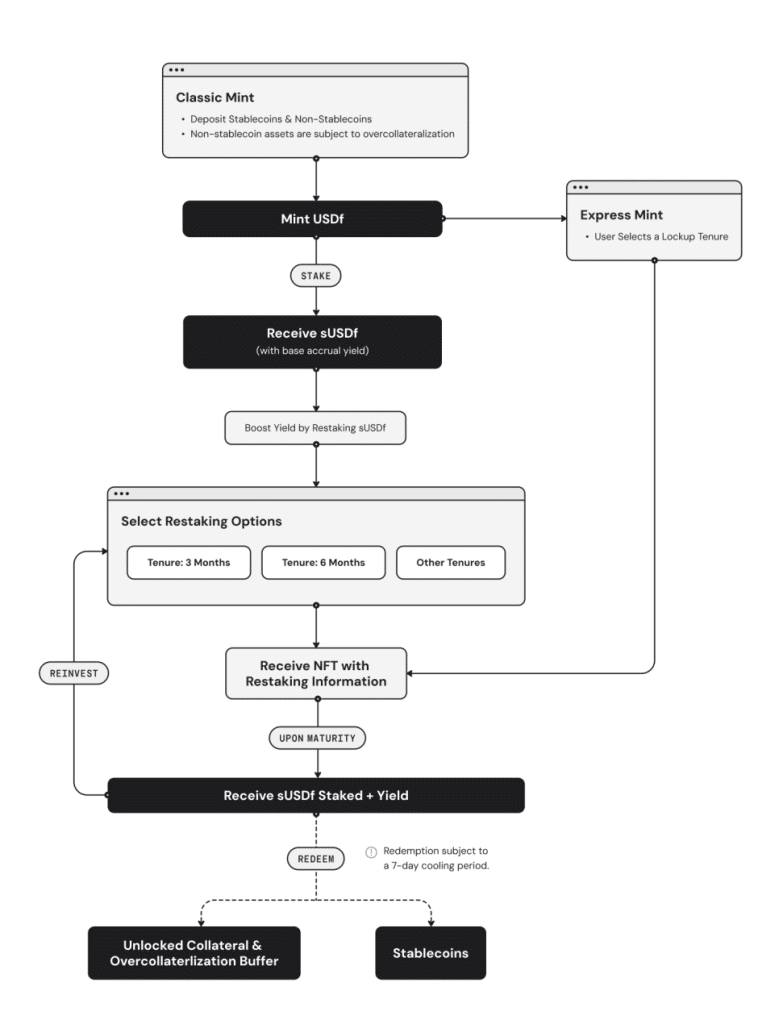
Collateral Mechanism Ensures USDf Stability
USDf is released when users put up qualifying collateral in the protocol. Such collateral may consist of stablecoins, large digital currency, or tokenized real-world assets. Bitcoin or Ethereum is overcollateralized because it is not a stablecoin. The buffer allows stability and personal safety against fast price movement.
However, staking increases the functionality of the token. Users are able to stake USDf to issue sUSDf, a yield-bearing token. The strategies that yield returns include funding rate arbitrage and price arbitrage. sUSDf holders will be able to redeem at any time. The non-stablecoin depositors can also recover their initial surety as well as the buffer.

Source: Falcon Finance Whitepaper V2
Falcon Finance is working to integrate USDf more closely with both digital and traditional markets. However, fiat rails, redeeming gold, and tokenized instruments represent an evident move to bridge decentralized liquidity with the financial systems.
Also Read: Grayscale Files to Launch Dogecoin ETF on NYSE Arca Under Symbol GDOG
How would you rate your experience?